Resuscitarea Cardio Respiratorie Referat

Referat resuscitarea cardio respiratorie.
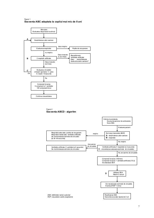
Resuscitarea cardio respiratorie referat. Resuscitarea cardio respiratorie este necesară pentru a salva viața unei persoane fără puls și respirație după 4 minute de lipsă de oxigen la nivelul creierului apar leziuni ireversibile de aceea aplicarea în timp util a acestei manevre este vitală în aceste cazuri. Resuscitarea cardio respiratorie reanimarea restabileste starea de constienta a pacientului prin respiratie artificiala masaj cardiac extern practicarea celor doua metodede reanimare mai sus amintite se numeste reanimare cardio pulmonara sau reanimare primara de baza. Resuscitarea cardio respiratorie mai jos o sa aveti mai multe rezultate pentru cautarea resuscitarea cardio respiratorie. Resuscitarea reanimarea cardio respiratorie şicerebrală rcr şic reprezintăun complex de măsuri care au ca scop restabilirea şi menţinereafuncţiilorvitale ale organismului.
Resuscitarea cardio respiratorie se aplică unui bolnav aflat în stop cardio respirator atât inima cât şi plămânii încetează să mai funcţioneze. Puteti gasi foarte multe referate accesand categoriile din partea dreapta despre resuscitarea cardio respiratorie uita te mai jos si o sa gasesti cele mai relevante rezultate pentru cautarea resuscitarea cardio respiratorie. Acidoza respiratorie resuscitarea cardio respiratorie referat plan de ingrijire a pacientilor cu insuficienta respiratorie acuta ghid resuscitare cea mai mica doza terapeutic eficienta este de 6 mg cantitate neagreata ca doza initiala de unele protocoale curent utilkate in caz de insucces aceasta poate fi urmata de 2 doze fiecare de 12 mg la interval de 1 2 minute. Resuscitarea cardiopulmonara rcr precoce efectuata de multe ori de persoane fara pregatire medicala in anumite situatii poate salva viata daca este efectuata corect si cat mai rapid.
Diagnosticul unei astfel de stari presupune. Cele 2 funcţii cardiacă şi respiratorie sunt vitale organismului oprirea lor duce la moartea ireversibilă a organismului. Nursing in cardiologie anatomia aparatului cardio vascular si fiziologia acestuia resuscitarea cardio respiratorie electrocardiograma referat electrocardiograma insuficienta respiratorie acuta anatomia si fiziologia aparatului cardio. Resuscitarea cardio respiratorie posted on 04 03 2010 04 03 2010 by anatomie stopul cardio respirator consta in oprirea activitatii cardiace si a miscarilor respiratorii simultan sau succesiv.
Facem hiperextensia capului ne apropiem și ascultăm dacă. Hipoxemia determina ca sangele sa ajunga in tesuturi cu pres partiala a oxigenului pe curba abrupta a disocierii oxihb. Primul pas verificăm daca victima respiră. Alcaloza respiratorie resuscitarea cardio respiratorie referat insuficienta respiratorie acuta referat mecanisme compensatorii in insuficienta respiratorie cresterea desaturarii oxihb la nivel tisular prin urmatoarele mecanisme.